Attention: Here be dragons (unstable version)

This is the latest (unstable) version of this documentation, which may document features not available in or compatible with released stable versions of Redot.

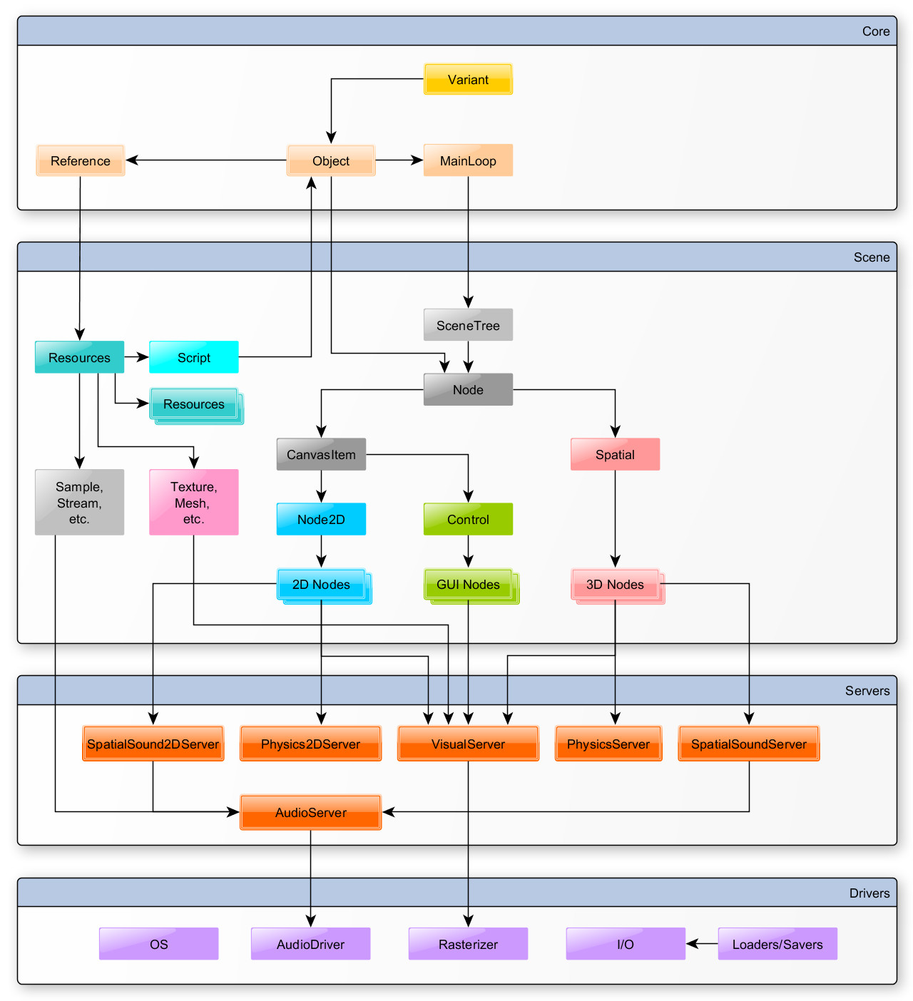
Redot's architecture diagram

The following diagram describes the architecture used by Redot, from the core components down to the abstracted drivers, via the scene structure and the servers.

../../../_images/architecture_diagram.jpg